ESG関連データ
第三者保証
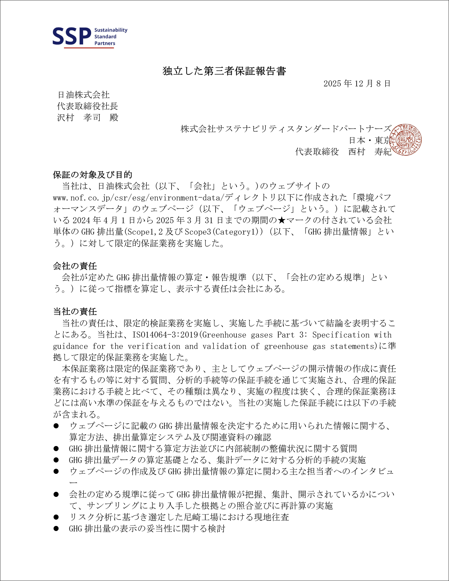
日油の公開情報における第三者保証についてご紹介します。
独立した第三者保証報告書
第三者保証について
● 集計対象期間
原則として4月1日~3月31日を対象に集計。
ただし、フロン排出量(HFC、PFC排出量)は、暦年(1月1日~12月31日)を対象に集計しています。
● 集計対象ガス
7ガス(CO2、CH4、N2O、HFC、CFC、SF6、NF3)を対象に集計。
● Scope1排出量
燃料由来のCO2排出係数及びCO2以外の温室効果ガスの地球温暖化係数は、温対法での公表値(令和5年12月12日公表(令和6年7月11日一部修正))を元に算定。
● Scope2排出量
- 電力
電力由来のCO2排出係数は電気事業者別で公表されている調整後排出係数(令和5年度実績、令和7年8月1日更新)を適用して算定。 - 蒸気
蒸気供給会社固有のCO2排出係数を適用して算定。
● Scope3排出量
- カテゴリ1排出量
購入原材料、消耗品、補修材料の品目ごとの物量または金額(税抜金額)にデータベース※による部門別排出原単位を乗じて算出。
使用したデータベース(国立研究開発法 人産業技術総合研究所安全科学研究部門 IDEAラボ Ver.3.5、サプライチェーンを通じた組織の温室効果ガス排出量等の算定のための排出原単位データベース Ver.3.5(環境省))
